首页
首页
关于合纵
关于合纵
企业简介
企业文化
企业荣誉
企业宣传片
合纵专刊
优秀员工
优途酒店
优途酒店
酒店简介
酒店管理
客房展示
特色服务
新闻中心
在线留言
联系我们
四时民宿
四时民宿
客房展示
新闻中心
在线留言
联系我们
新闻中心
新闻中心
企业动态
行业动态
招标公示
社会责任
人才招聘
人才招聘
联系我们
联系我们
总经理邮箱
企业动态
行业动态
招标公示
社会责任
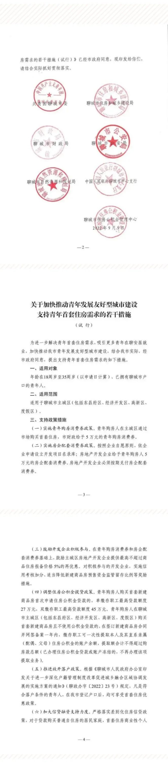
【合纵新闻】聊城最新出台支持青年首套住房补贴措施·江北水镇项目积极响应政府号召!
2022-09-16
点击: 445
【合纵新闻】聊城最新出台支持青年首套住房补贴措施·江北水镇项目积极响应政府号召!
上一篇:
宾至如归!优途酒店获得多家企业“定点合作单位”荣誉
下一篇:
央行报告:前三季度中长期住户部门贷款增加2.32万亿元
返回